Prozessor, Mainboard, RAM: Welche Hardware müssen wir für Windows 11 neu kaufen?

Viele sprechen von der neuesten und besten Hardware auf dem Markt (g+) : Tolle Prozessoren von Intel und AMD, teure Grafikkarten von Nvidia und schicke Mainboards von Asus, MSI, Gigabyte und Co.
Zwar ist High-End-Hardware medial stark vertreten, die wenigsten Menschen werden aber wohl darauf zugreifen. Stattdessen stellen viele sich die Frage: Wie kann ich meinen Desktop-PC so für das Update auf Windows 11 aufrüsten, dass ich möglichst wenig Geld ausgeben muss und viele bisherige Komponenten behalten kann? Golem.de gibt einen Überblick für Menschen, die sich unsicher sind.
Kunden sollten sich zunächst vor allem einen Überblick über die eigene Hardware verschaffen. Sind Prozessor, RAM, Mainboard, SSDs und Grafikkarten schon viele Jahre alt, können einige Komponenten nicht einfach so wiederverwendet werden.
Außerdem sollte man sich überlegen, ob ein Upgrade überhaupt gebraucht wird. Grundsätzlich sind vor dem Jahr 2017 neu gekaufte Computer nicht zu hundert Prozent mit dem neuen Windows kompatibel.
Werfen wir einen Blick auf die Kompatibilitätsliste von Microsoft, wird schnell klar: Windows 11 wird von Intel-Prozessoren ab der Serie Coffee Lake(öffnet im neuen Fenster) unterstützt. Das sind Prozessoren mit den Modellbezeichnungen Core i-8000, die im vierten Quartal 2017 veröffentlicht wurden.
Bei AMD ist Microsoft noch strikter: Hier muss mindestens ein Raven-Ridge-Chip, Ryzen 2000, aus dem Jahr 2018 verbaut sein(öffnet im neuen Fenster) .
TPM 2.0 per Firmware-Update
Übrigens: Weitere Windows-11-Anforderungen wie ein TPM 2.0 werden bei den meisten modernen Prozessoren automatisch erfüllt. AMD und Intel liefern das Feature mittels Firmware-TPM nach. Möglicherweise ist ein Bios-Update notwendig, um es zu aktivieren.
Microsoft empfiehlt zudem ein UEFI mit Secureboot. Während UEFI seit Jahren Standard ist, muss Secureboot im Bios mitunter manuell aktiviert werden. Allerdings ist das keine zwingende Notwendigkeit für Windows 11, nur eine Empfehlung.

Kunden können unter Windows schnell herausfinden, welche CPU sie verwenden. Dazu geben sie im Suchfeld des Startmenüs den Befehl sysinfo ein und drücken die Enter-Taste. Hier wird auch angezeigt, wie viel Arbeitsspeicher vorhanden ist. Zu empfehlen sind mindestens 16 GByte Arbeitsspeicher. Selbst bei Büroarbeiten kann man mit 8 GByte schnell an die Grenzen kommen.
Je nach Alter der eigenen Hardware werden nicht nur eine neue CPU, sondern auch ein neues Mainboard und möglicherweise passender RAM benötigt. Das liegt einfach daran, dass AMD und Intel mit neuen Chip-Generationen oft auch neue Sockel und Chipsätze veröffentlichen. Sie sind nur bis zu einem gewissen Punkt abwärtskompatibel.
AMD-Sockel werden länger unterstützt
AMD-Kunden haben es hier etwas besser. Ein Mainboard mit Ryzen-1000-CPU können wir mit Glück etwa auf die wesentlich schnellere Ryzen-5000-Generation aufrüsten. Dabei müssen wir weder Mainboard noch Arbeitsspeicher wechseln.
Das liegt daran, dass AMD den AM4-Sockel über viele Generationen weiter unterstützt hat. Das ist aber nicht bei allen Mainboards möglich, da Ryzen 5000 und Ryzen 4000 teilweise nur mit manuellen Bios-Updates funktionieren. Das gilt für die Chipsätze A320, B350 und X370.
Bei den meisten modernen Desktop-CPUs von AMD ist eine integrierte Grafikeinheit verbaut. Entscheiden wir uns für das falsche System und übernehmen von unserer alten Hardware keine Grafikkarte, können wir unseren PC aber möglicherweise nicht nutzen.
Deshalb: Entscheiden wir uns für einen AMD-Prozessor, sollten wir auf das G im Modellnamen achten. Ein AMD Ryzen 7 5700G hat etwa eine integrierte Radeon-Grafikeinheit verbaut, während der Ryzen 7 5700 (ohne G) keine Grafikeinheit verwendet und dafür günstiger ist. Generell haben die meisten moderneren AMD-Prozessoren ab Ryzen 7000 für den AM5-Sockel eine integrierte Grafikeinheit verbaut.
Intel-CPUs brauchen häufiger neues Mainboard
Bei Intel ist es komplizierter. Das Unternehmen unterstützt Prozessoren meist nur über eine oder neuerdings zwei Generationen hinweg mit passenden Chipsätzen und Sockeln. Oftmals müssen wir mit einem neuen Prozessor also auch ein neues Mainboard und damit auch neuen Arbeitsspeicher kaufen.



Die meisten Intel-Desktop-CPUs sind mit einer integrierten Grafikeinheit ausgestattet. Nur wenige Modelle sind günstiger und kommen ohne Grafikeinheit. Das ist am Buchstaben F in der Typenbezeichnung zu erkennen. Während ein Intel Core i7-14700K etwa eine iGPU nutzen kann, fehlt diese beim Core i7-14700KF.
Mit einem neuen Mainboard kommen zudem oft neue Standards für Onboard-Schnittstellen und Arbeitsspeicher hinzu. Wurde vor einigen Jahren etwa noch DDR3 als Standard etabliert, wechselte dies ungefähr 2018 auf DDR4.
Aktuelle CPUs und Mainboards sind sogar für DDR5 ausgelegt, obwohl sie oft weiterhin zum günstigeren DDR4 kompatibel sind. Die aktuellsten Versionen von Intel und AMD unterstützen ausschließlich DDR5. Wollen wir auf ein modernes System umstellen, kommen wir um einen Wechsel von Mainboard, Prozessor und RAM also nicht herum.
Andere Komponenten können wir teilweise aber auch unabhängig davon weiterverwenden.
Welche Komponenten müssen wir nicht zwingend ersetzen?
Unabhängig vom Mainboard und der CPU können wir einige Komponenten für den Bau eines neuen PCs wiederverwenden. So haben sich Netzteile in den letzten Jahren kaum verändert. Selbst ältere Netzteile unterstützen den noch immer weit verbreiteten ATX-20+4-Pin-Stecker.
Wichtig ist, dass das alte Netzteil die Leistung des neuen Systems auch unterstützt. Wir können uns hier die Herstellerangaben der jeweiligen CPU anschauen. Grundsätzlich kommen wir mit einem 400- bis 500-Watt-Netzteil mit allen modernen Desktop-CPUs aus, solange wir keine dedizierte Grafikkarte verwenden.
Entscheiden wir uns doch für ein neues Netzteil, sollten wir drei Dinge beachten: Das Netzteil sollte genug Leistung liefern können. Wie gesagt: 400 bis 500 Watt reichen fast immer locker aus.
Außerdem ist der Formfaktor entscheidend. ATX-Netzteile passen in die meisten Standard-Gehäuse. SFX-Netzteile sind kleiner und teurer, können sich aber bei kleineren PCs lohnen. Außerdem sollte das Netzteil einen 80-Plus-Standard, mindestens 80-Plus-Bronze, unterstützen.
Dieser Standard gibt an, wie hoch der Wirkungsgrad des Netzteils bei einer bestimmten Auslastung ist. Das Testverfahren ist standardisiert und lässt auf eine gewisse Mindestqualität des Netzteils schließen. Die meisten Netzteile von Herstellern wie Seasonic, Enermax, Corsair, Be Quiet und Co. haben ein 80-Plus-Label.
SSD und HDD weiter nutzen
Neben dem Netzteil lässt sich oft auch die zuvor genutzte SSD oder HDD weiterverwenden. Viele moderne Mainboards verzichten aber auf viele SATA-Anschlüsse, um mehr Platz für das modernere M.2 und NVMe frei zu machen. Wollen wir unsere HDD oder SATA-SSD also weiter nutzen, sollten wir darauf achten, dass genug SATA-Anschlüsse auf dem Mainboard vorhanden sind.

Generell schreibt Windows 11 nicht vor, welche Art von Laufwerk die C-Partition speichert. Auf einer HDD dauert das Booten des Betriebssystems aber merklich länger. Wir würden deshalb dazu raten, etwas Geld in eine NVMe-SSD, standardmäßig in der Größe M.2-2280, zu stecken.
Gute Modelle gibt es bei Herstellern wie Samsung, Crucial oder Western Digital. Für das Betriebssystem reichen zudem 128 GByte aus. Solche Modelle gibt es von Noname-Herstellern schon für unter 20 Euro.
Wir würden allerdings mehr Speicher empfehlen. Denn nicht nur das Betriebssystem, sondern auch auf dem Laufwerk installierte Programme profitieren von den merklich schnelleren Transferraten. Da macht die Arbeit gleich mehr Spaß.
Unsere alte SSD oder HDD können wir dann zu einem Laufwerk für Fotos, Videos und anderen größeren und am besten nicht kritischen Daten umfunktionieren. Übrigens: Neue NVMe-SSDs sind nicht nur schneller. Sie sind mittlerweile oft auch pro Gigabyte Speicherplatz deutlich günstiger als SATA-SSDs.
Wenn wir noch im Besitz eines Gehäuses für unseren PC sind, können wir es möglicherweise ebenfalls weiterverwenden. Hier sollten wir darauf achten, welchen Größenstandard das Gehäuse unterstützt. Das finden wir beispielsweise heraus, indem wir die Modellnummer unseres Mainboards im Internet suchen und in die technischen Daten schauen. Die Modellbezeichnung ist bei fast allen Mainboards direkt auf der Platine aufgedruckt und so leicht auffindbar.



Gängige Größenstandards für Mainboards sind ATX, das kleinere MicroATX und das quadratische, noch kleinere Mini-ITX. Das hat sich seit vielen Jahren nicht geändert, weshalb es wahrscheinlich ist, dass ein altes Gehäuse weiter genutzt werden kann.
Oft ist die Größe einer neuen Grafikkarte ein Hindernis. Wollen wir also einen Gaming-PC oder eine Rendering-Workstation bauen, sollten wir auf die Länge der GPU achten.
Neue Grafikkarte, neues Mainboard
Apropos GPU: Kaufen wir eine neue Grafikkarte, lohnt sich die Anschaffung eines recht neuen Mainboards ebenfalls. Zwar hat sich der PCIe-Standard als Anschlusstyp nicht geändert und Grafikkarten passen auch in ältere Mainboards. Allerdings profitieren Grafikkarten von schnelleren PCIe-Standards wie PCIe 4.0 oder PCIe 5.0. Für maximale Leistung sollten wir also auch ein modernes Mainboard kaufen. Kosteneffizient wird unsere Anschaffung dann aber nicht mehr.
Arbeitsspeicher können wir meist nur weiterverwenden, wenn das neu angeschaffte Mainboard auch den entsprechenden RAM-Standard unterstützt. Ein DDR3-Riegel passt allerdings nicht in einen DDR4-Slot. Das ist auch physisch nicht möglich, da der Slot durch eine Nut nur mit dem jeweiligen Standard kompatibel ist. Aktuell werden DDR4 und DDR5 unterstützt. DDR4 wurde um das Jahr 2014 eingeführt und kann bis heute größtenteils weitergenutzt werden. Allerdings unterstützen die aktuellen CPUs von AMD und Intel kein DDR4 mehr.
Es kann sich deshalb finanziell lohnen, auf die neue Generation zu verzichten und stattdessen etwa auf Ryzen 5000 oder Intel Core 14000 zu setzen. Die RAM-Kompatibilität hängt generell vom Mainboard ab. So unterstützen Mainboards mit AM5-Sockel (ab Ryzen 7000) kein DDR4 mehr. Bei Intel wird DDR4 noch etwas länger unterstützt. Mainboards mit LGA-1700-Sockel sind mit DDR4 und Intel Raptor Lake (Core i-14000) kompatibel. Erst die aktuellen Core-Ultra-Prozessoren der Generation Arrow-Lake beschränken sich auf das neuere DDR5.
Mit all den gelernten Informationen wollen wir zum Schluss noch eine Übersicht über unsere Erkenntnisse geben.
Welche Möglichkeiten haben wir?
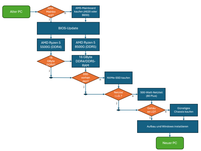
Es gibt zahllose Hardwareteile auf dem Markt, die allesamt ihre Berechtigung haben. Je nachdem, welche Hardware wir bereits besitzen, können wir mehr oder weniger Geld sparen. Wichtig ist dabei vor allem, auf den installierten Prozessor und das Mainboard zu achten.
Wir würden für ein Upgrade auf Windows 11 auf einen AMD-Prozessor setzen. Der Konzern hat in der Vergangenheit gezeigt, dass er nicht nur leistungstechnisch und in Sachen Energieeffizienz mittlerweile meist besser ist als Intel.
Der ältere AM4-Sockel wurde auch über fünf Generationen bis Ryzen 5000 lang größtenteils unterstützt, was Upgrades auf neuere Hardware einfacher und günstiger macht. Es ist sehr wahrscheinlich, dass AMD diese Strategie auch beim aktuellen AM5-Sockel fortführt, der mit Ryzen 7000 eingeführt wurde.
Grundsätzlich würden wir einen Ryzen 5 5500GT empfehlen, wenn wir schon ein Mainboard mit AM4-Sockel besitzen. Der Chip reicht für die meisten Aufgaben aus und integriert zudem eine Grafikeinheit. Achtung: Bis zur Ryzen-5000-Serie wurden die meisten AMD-CPUs ohne Grafikeinheit herausgebracht. Die Modelle mit dem Buchstaben G im Namen sind Ausnahmen. Eine Liste kompatibler Mainboards ist hier(öffnet im neuen Fenster) zu finden.
Der Ryzen 5 5500GT (Golem-Preisvergleich) kostet aktuell im Bundle mit dem ausreichend leistungsfähigen Box-Kühler 115 Euro. Übernehmen wir das Mainboard, können wir auch andere Teile wie etwa das Netzteil, den RAM und angeschlossene Laufwerke behalten.
Es ist allerdings ratsam, Windows 11 auf einer NVMe-SSD zu installieren. Dadurch laufen der Startprozess, das Öffnen von Programmen und Dateien (und damit das Arbeiten) wesentlich schneller ab. Der Chip unterstützt zwar nur PCIe 3.0, allerdings können damit auch neuere PCIe-4- oder PCIe-5-SSDs genutzt werden. Die Kingston NV3 mit 1 TByte Speicherplatz und PCIe 4.0 kostet beispielsweise etwa 50 Euro.



Wichtig vor dem Aufbau: Wir sollten vom Mainboard-Hersteller, zu finden über die auf dem Board aufgedruckte Modellnummer, ein aktuelles Bios herunterladen und es aufspielen. Ansonsten wird die neue CPU möglicherweise nicht erkannt.
Neukauf ist manchmal notwendig
Nehmen wir für neue Hardware Geld in die Hand, können wir uns auch nach etwas mehr Arbeitsspeicher umsehen. Windows 11 läuft mit mindestens 16 GByte RAM merklich besser, da Betriebssystem, Browser und andere Programme schnell mehr als 8 GByte Arbeitsspeicher benötigen.
16 GByte DDR4-Arbeitsspeicher kosten aktuell etwa 25 Euro. Dabei müssen wir nicht auf Geschwindigkeiten achten, da langsamer taktender RAM bei herkömmlichen Arbeiten kaum einen Unterschied macht.
Im günstigsten Fall müssen wir also nur eine schnellere SSD, mehr RAM und eine neue CPU mit integrierter Grafikeinheit kaufen. Das kostet Kunden ungefähr 220 Euro. Allerdings kann es sein, dass wir auch ein neues Netzteil oder ein neues Mainboard kaufen müssen.
Netzteile mit 80-Plus-Zertifizierung
Ein gutes Netzteil mit 400 bis 500 Watt Leistung reicht für ein Office-System aus. Aktuell gibt es allerdings brauchbare Netzteile erst ab einer Leistung über 500 Watt. Hier werden dann noch einmal etwa 50 Euro fällig. So viel kostet etwa das Be Quiet System Power 10 mit 550 Watt und 80-Plus-Bronze-Zertifizierung.
Haben wir ein noch älteres System, lohnt sich auch der Umstieg auf aktuellere Hardware. Ein Mainboard mit AM5-Sockel wie das Gigabyte B650M S2H unterstützt DDR5-RAM, mindestens zwei externe Monitore und eine M.2-SSD für etwa 100 Euro.
Auch Mainboards mit A620-Chipsatz sind günstig zu haben. Eine passende CPU wie der Ryzen 5 8500G kostet ungefähr 150 Euro. Dazu kommen 16 GByte DDR5-Arbeitsspeicher für 50 Euro und eine passende M.2-SSD, auf der wir Windows 11 installieren.
Die Kingston NV3 mit 1 TByte Speicherplatz und PCIe 4.0 kostet beispielsweise etwa 50 Euro. Netzteil, Gehäuse und ältere Laufwerke können wir auch hier meist weiternutzen.
Generell würden wir aktuell von einem Intel-System abraten. Einige neuere Modelle sind vor allem durch Defekte bei der Fertigung aufgefallen. Auch sind gleichwertige Prozessoren bei Intel oft teurer, weniger energieeffizient und passende Mainboards mit weniger CPUs kompatibel.



